Keywords
Collective Intelligence, Systems, Major Trauma, Trauma, Audit, Pre-hospital care
Care following major trauma requires multi-specialty, multi-agency responses and many early-phase critical decisions, requiring synergy to ensure best patient outcomes. The National Ambulance Service (NAS) collects pre-hospital trauma care data, while the Major Trauma Audit (MTA) records data on hospital admission, but no single database encompasses the entire patient journey. The HRB-funded TRAUMA study has merged these databases, but a single research project is insufficient for ongoing, informed decision-making for optimal major trauma care nationally. Therefore, we explored whether stakeholder collective intelligence (CI) engagement techniques could inform best-practice mechanisms for ongoing combining of NAS and MTA datasets in the future.
An integrated CI methodology was adopted. 29 stakeholders, representing a variety of organisations and expertise, provided advance input to a trigger question on ongoing challenges to data merging, and solutions for same, then participated in a one-day workshop. During the workshop, user needs were generated using scenario-based design and user-story methods, which were later categorised using the paired-comparison method.
Stakeholders generated a total of 102 challenges, divided into 12 categories, i.e. governance, legal, resourcing, leadership, professional roles, IT/software issues, interoperability standards and infrastructure, data issues (unique identifier), consent/rights, operational and outcome challenges. Stakeholders generated 82 Information, Operational, and Infrastructure needs (10 categories), and 84 Communication, Collaboration, and Teamwork needs (13 categories). Core elements informed the upgrading of the MTA database after a cyberattack.
Stakeholder CI has provided a clear roadmap, identifying challenges and user needs which need to be addressed in any comprehensive plan for ongoing database combination for optimal major trauma care nationally. Certain core elements have already been implemented and can inform other audit and registry updating.
Collective Intelligence, Systems, Major Trauma, Trauma, Audit, Pre-hospital care
Approximately 4.4 million people globally die each year as a result of injuries, accounting for 8% of the world’s deaths (World Health Organization [WHO], 2024). Causes include road traffic crashes, injuries from falls, drowning, burns, poisoning and violent acts. Injuries are a public health problem of enormous magnitude when measured by years of productive life lost, disability, or financial cost. The costs on individuals, their families and the health service from injuries are significant.
Trauma care is complex and challenging and requires many critical decisions to be made during the early phases of care. It usually requires multi-specialty and often multi-agency responses that necessitates synergy and integration to ensure the best outcomes for patients (Trauma Steering Group, 2018). Traumatic injury is categorised using the Injury Severity Score (ISS) as low, moderate or severe, from simple wrist and ankle fractures dealt with in local injury units and local emergency hospitals, to major trauma, which can result in life-threatening and life changing injuries. Major trauma is better managed in a dedicated Trauma Unit, or preferably Major Trauma Centres for the most severely injured. In the case of major trauma, a national clinical audit was commissioned by the Health Services Executive (HSE) and established in 2013 in Ireland through the National Office of Clinical Audit (NOCA), entitled the Major Trauma Audit (MTA), has gathered data on approximately 5,000 patients annually who suffer major trauma injuries. The audit uses an internationally accredited methodology (National Major Trauma Registry [NMTR], formerly the Trauma Audit Research Network; https://www.england.nhs.uk/outcomes-and-registries-programme/nmtr/). The outputs from this data have been used to help determine the needs of the trauma system. By highlighting the preventable nature of trauma such as road safety, workplace safety, tackling violence, reducing self-harm and preventing falls, the audit has been a key driver for change within the healthcare system (Trauma Steering Group, 2018).
Until recently, trauma care in Ireland has acted in an ad-hoc manner, often basing the transfer of patients to hospitals on location rather than care needs (Trauma Steering Group, 2018). The MTA has shown consistently that more than 20% of patients who suffer a major trauma have to be transferred to a subsequent hospital because the first hospital does not have the specialties required to deal with all of their injuries (NOCA, 2025). This kind of fragmented care is not conducive to good patient outcomes (Cameron et al., 2008; Moran et al., 2018; Trauma Steering Group, 2018). Improvements in outcomes can be achieved by providing a seamless, patient-focused trauma system that is fully integrated. Such trauma systems in the United Kingdom and Australia have been associated with a reduction in disability and mortality (Cameron et al., 2008; Moran et al., 2018). In recognition of the benefits of such systems the Minister for Health in Ireland endorsed and approved the ‘A Trauma System for Ireland’ report (Trauma Steering Group, 2018), which was informed by NAS and MTA data. This report signalled the need to reform how trauma care is delivered nationally and recommended that two trauma networks should be established, each with a Major Trauma Centre (MTC) at its hub, networked with Trauma Units, Local Emergency Hospitals and Local Injury Units required to deal with the continuum of trauma complexity respectively.
Notwithstanding the significance of major trauma and the data captured, there are still significant gaps in the visibility of the patient journey from injury to recovery. In 2019 the National Ambulance Service (NAS) introduced an electronic patient care record (ePCR) capable of collecting data on all cases attended to on a daily basis, including pre-hospital trauma care. The ePCR also includes data on the geographical location of incidents, which are of particular interest in ensuring equity of access to trauma care for the citizens of Ireland in any reconfigured trauma system. While the ePCR captures the beginning of the trauma patient’s journey from the scene, and the MTA captures the care administered in the acute hospital, there is no single database that encompasses the entire patient journey.
The Targeted Review and Amalgamation of Unmapped Major trauma and Ambulance data in Ireland (TRAUMA) study (https://traumastudy.eu/), funded by the Health Research Board under a Secondary Data Analysis Programme grant, aimed to inform nationally-important policy and practice for trauma care by combining and analysing these two currently-separated datasets (Figure 1 provides an overview of the Data Flow Lifecycle for the TRAUMA study). By combining datasets, a fuller picture of each patient journey can be understood, providing vital information for the ongoing development of the national Trauma System (see Figure 2 for an illustration). Ultimately, this project aimed to provide appropriate data to inform decision making to ensure patients are getting the right care, at the right time, by the right people. There are a number of related objectives ongoing, including the exploration and validation of a pre-hospital trauma triage tool, exploration of geospatial attributes in relation to major trauma incidents and comprehensive mapping of patient profiles and the patient journey.


While this work continues, one issue with these types of projects is that once completed there may no longer be resources to combine the data on an ongoing basis (e.g. Fennelly et al., 2022; Moran, 2016). This is clearly counter to what is needed for ongoing, informed decision-making for optimal trauma care. Therefore, one core objective addressed in the TRAUMA study was whether we could leverage stakeholder collective intelligence (CI) engagement techniques to explore best-practice mechanisms for ongoing combining of ePCR and MTA datasets in the future. CI, scenario-based designs, with applied interactive management techniques, are a well-established methodology to ascertain needs and perspectives of all stakeholders, including in complex and sensitive areas of healthcare (e.g. Hogan et al., 2014; Hogan et al., 2020; Lowry et al., 2023; Pilch et al., 2025; Ruijer et al., 2017). This paper outlines this process, and provides a toolkit of how such a process could be completed.
While the NAS ePCR and MTA datasets are individually rich, their combination can establish other findings, some of which are currently unknown, which are important to policy and ongoing clinical practice. Examples include: incidence of trauma nationally attended to by NAS, pre-hospital mortality from trauma, proportions of patients not initially identified as having major trauma, predictors of inter-hospital transfers, association of aspects of pre-hospital care team training with outcomes, impact of geospatial attributes in relation to major trauma incidents and ambulance services for pre-hospital triage, etc.
The specific aim of the TRAUMA study CI work package was to explore best-practice mechanisms for ongoing, regulation-compliant combination of MTA and ePCR datasets in the future, including sensitive, but vital, geospatial data. The inclusion of geospatial data is sensitive as it could potentially lead to identification of individuals, but is of critical importance in terms of service planning and evaluation and to ensure equity of access to care for trauma. A related aim is to report the changes to the MTA which occurred after a cyberattack and which were directly informed by the CI session.
This study adopted an integrated CI methodology comprising Interactive Management, scenario-based design, and agile user story methods. The CI approach is used to address complex problems, by employing idea generation, field representation, and systems thinking tools to facilitate stakeholders in achieving consensus in relation to the nature of a complex problem, as well as potential options for addressing that problem. Scenario-based design (SBD) methodologies use purposefully designed scenarios depicting various actors and their activities in relation to the design focus at hand. These scenarios are used as prompts for idea generation, as stakeholders consider the roles and needs of various actors in the scenario.
Utilising this approach, the researchers designed collaborative activities to facilitate stakeholders to:
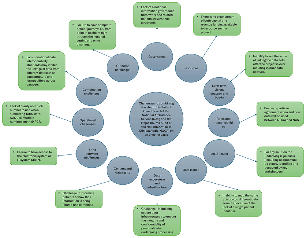
A) Identify challenges to combining the electronic Patient Care Record of the NAS and the Major Trauma Audit of NOCA on an ongoing basis for the interdependent purposes of clinical decision making, service quality improvement, and research.
B) Generate options for overcoming the challenges.
C) Generate user needs for different actors in the service delivery scenario
An overview of the CI process is summarized in Figure 3.
An application for ethical approval was evaluated by the University of Galway Research Ethics Committee on May 10th 2023 (application reference number: 2023.05.006). Full Approval was granted by the Research Ethics Committee. Prospective participants were provided with a plain language statement which outlined, in clear language, the purpose of the research, and what participation entailed. After reviewing the plain language statement, prospective participants were invited to sign an informed consent form to confirm their participation. All participants provided such consent.
A total of 29 stakeholders, representing a variety of organisations and expertise, were invited to take part in the CI workshop. Table 1 presents the roles of stakeholders.
Stage 1: Advance input from stakeholders. The first stage of the CI process involved gathering advance input from stakeholders. In advance of the CI session, stakeholders were first contacted by email with the request to provide five responses to the following trigger question:
What are challenges to combining the electronic Patient Care Record of the National Ambulance Service (NAS) and the Major Trauma Audit of the National Office of Clinical Audit (NOCA) on an ongoing basis for the interdependent purposes of clinical decision making, service quality improvement, and research?
All responses to this question were subsequently reviewed by the research team and categorised using the Paired Comparison Method (Warfield & Cárdenas, 1994). Using this method, ideas are clustered into categories based on conceptual similarity. The resultant categories were then circulated by email to stakeholders for review, and for a second round of advance input. Stakeholders were asked to (a) carefully review each category and the challenges within, and (b) generate options for overcoming these challenges. During this task, stakeholders were instructed to use the category numbering system (i.e. A1, B7, C10) to link their proposed options to specific numbered challenges across categories.
Stage 2: Review of challenges and options. On the day of the CI workshop, stakeholders came together in a workspace in which the problem field (i.e., the categories of challenges) were displayed on the walls. Stakeholders were pre-assigned to sub-groups of 4 or 5, with each group containing a mix of domain expertise. The workshop began with a review of the challenges and options generated by stakeholders in stage 1. Stakeholders were given the opportunity to individually review the full set of categorised challenges and options, as well as add any additional ideas which they felt were relevant. This individual review was followed by group discussion, during which stakeholders discussed the challenges and options they believe to be most critical.
Stage 3: Generation of user needs. In stage 3, facilitators employed scenario-based design (Rosson & Carroll, 2002) and user story methods to facilitate stakeholders in generating user needs. The scenario presented to stakeholders (see Table 2) was designed by the facilitation team and research team, and portrayed a use-case and design challenge involving multiple relevant actors, representative of many of the stakeholder roles in the room. Following guidelines provided by Rosson & Carroll (2002), design representations captured in the scenarios were concrete, flexible, and generative and did not specify fixed solutions.
Stakeholders generated user needs under the following headings:
In generating user needs, stakeholders were asked to consider the roles of each actor in each scenario and generate user needs from the perspective of that actor. Stakeholders were also asked to provide the reason(s) for these needs. To facilitate this process, the ideawriting technique was used. Ideawriting involves five steps: (a) presentation of a stimulus question to participants; (b) silent generation of ideas in writing by each participant working alone; (c) exchange of written sheets of ideas among all group members, with opportunity for individuals to add ideas as they read others’ papers; (e) discussion and clarification of unique ideas; and (f) an oral report of the ideas generated by each sub-group.
The input from stakeholders took the form of:
As (actor type) _________, I need _________, so that I can _________.
The needs were subsequently discussed by sub-groups and all ideas were collated by the workshop facilitation team. Following the CI workshop, the user needs were categorised using the paired-comparison method.
These needs and solutions were then collated and are reported here.
Stakeholders generated a total of 102 challenges to combining the NAS ePCR and the Major Trauma Audit on an ongoing basis for the interdependent purposes of clinical decision making, service quality improvement, and research. These challenges were categorised into 12 categories using the Paired-Comparison method. Figure 4 below presents a sample of these challenges. A comprehensive list of challenges and options is available on Figshare (Watts et al., 2025; https://figshare.com/articles/dataset/Challenges_options_and_user_needs/30657116).
In advance of and during the workshop, stakeholders also generated options for overcoming these challenges. Table 3 below presents a sample of challenges and options which were generated in response to those challenges. A comprehensive list of options is available on Figshare (Watts et al., 2025; https://figshare.com/articles/dataset/Challenges_options_and_user_needs/30657116).
Using scenario-based design and agile user story methods, stakeholders generated user needs under the domains: (i) Information, Operational, and Infrastructure needs, and (ii) Communication, Collaboration, and Teamwork needs.
Stakeholders generated 82 Information, Operational, and Infrastructure needs. These were subsequently divided into 10 categories. Stakeholders generated 84 Communication, Collaboration, and Teamwork needs, which were divided into 13 categories. Figure 5 and Figure 6 present a breakdown of the percentages of overall needs in each category. Table 4 presents a sample of needs from the five largest categories of needs in each domain, along with suggested solutions.
We briefly outline some of these here, but the full details are available in Table 4 and the supplementary online materials (Watts et al., 2025; https://figshare.com/articles/dataset/Challenges_options_and_user_needs/30657116).
Legal aspects. General Data Protection Regulation (GDPR) was identified as a big issue and its local variable interpretation and enactment or otherwise was a concern. Recommended solutions included developing a Data Protection Impact Assessment for the data lifecycle, along with a clear and acceptable underlying legal basis for data combination, with requests to the Chief State Solicitor or the Attorney General on issues of interpretation if needed. In general, participants were reassured by representatives of the Data Protection Commissioner that data linkage could in fact be completed under the legislation as it currently stands. Therefore, if participating organisations are supportive, then the barriers to data linkage can be seen as very much lessened.
Information technology, data issues and consent. Agreeing data standards and the importance of adopting a unique identifiers system were considered critical for interoperability. An operational challenge was identified in terms of misunderstandings of which of a number of currently available unique identifiers to use, with a single identifier being mandated going forward (this solution has since been implemented in the MTA, using the NAS incident number as the identifier). The use of Data Privacy Notices was deemed a solution for providing information on how data was to be shared going forward.
Resourcing and public health. Issues around resourcing, ranging from lack of skills to combine data appropriately, to problems with job retention were cited. An appropriate solution was the establishment of dedicated data analyst grades or similar. Exemplars of how the data could be used to improve population health and the participation of the public, and communication of same to the public, were deemed vital to build trust in government and the healthcare system.
On June 9th, 2023, a cyberattack on the University of Manchester, which hosted the UK and Irish MTA data (Trauma Audit and Research Network [TARN]), meant that a new system was required. While the data was still available, the service TARN provided to access the data and report on it was no longer functioning. This ultimately led to TARN being relocated to NHS England and renamed as the National Major Trauma Registry (NMTR).
This was looked on as an opportunity by the NOCA team to implement improvements in the Irish MTA database. As the same delivery partner won the tenders for both the Irish MTA and the new NMTR, this meant that the Irish MTA could then mirror the NMTR data, but have the data stored in EU servers. From a legal perspective, ultimately this will simplify data access and linkage in the future. Other improvements informed by the CI session were the inclusion of more demographic patient details, which would allow more accurate linkage. In addition the additional demographics supported the implementation of an algorithm to manage patient transfers with hospitals known as transfer matching electronically. This came about due to the reassurance that legally there were no barriers to inclusion of these variables, but also from the impetus of the CI meeting, where there was full support from all stakeholders to being more inclusive of valuable data and a better understanding of its value for population health. Furthermore, the Personal Public Service Number (PPSN) has now been added to the patient record and once the Individual Health Identifier (IHI) is integrated these should greatly simplify linkage in the future. Work has commenced by NOCA to include the IHI and PPSN in the MTA.
The new data flow cycle for the MTA is illustrated in Figure 7, while changes directly informed by the CI session are summarised in Table 5.
In summary, data security and privacy has improved with copies of the data on EU servers. Also, the implementation of a unique identifier (ambulance incident number) will make the datasets more compatible in the future. Therefore, being aware of previous deficits in the data, some of which were highlighted from trying to implement the TRAUMA study, has led to an improved version of the MTA. It should be acknowledged that the work of the HSE Health Identifers team, particularly since the pandemic, to implement the IHI, Eircode and PPSN across the health service is hugely benefical to data linkage.
This is the first study to adopt CI methods to inform ongoing merging of ambulance service and national audit datasets. Main results showed 102 challenges across 12 major categories that need to be addressed for any successful future integration. In addition, stakeholders generated 82 Information, Operational, and Infrastructure needs (10 categories), and 84 Communication, Collaboration, and Teamwork needs (13 categories). For the first time we have outlined the detail of these, but also a toolkit of detailed issues and mechanisms to overcome these challenges, available via the linked materials. We also demonstrated how findings from the CI session have directly informed the improvement of the Irish MTA data. We discuss these results in terms of the policy context and future directions of data sharing in Ireland, and implications for the trauma network.
GDPR (2018), Data Protection Act (2018) and Irish Health Research Regulations (2018) legislation has previously been seen as a blockage to different elements of health research in Ireland (e.g. Mee et al., 2021), as it has required either explicit informed consent for research, or a consent exemption via the Health Research Consent Declaration Committee (HRCDC; https://hrcdc.ie/), for data to be used. This finding was again evident during our CI session. Unfortunately, as detailed by Mee et al., heterogenous interpretation and application of these regulations across health institutions, has had significant implications for service planning, research and its expediency. Therefore, it was very welcome that during our CI session, it was clear from the representatives of the Irish Data Protection Commissioner, that data linkage could in fact be completed under the legislation as it currently stands. This provided impetus for our project and future data linkage should be enabled in light of this interpretation, rather than relying on individual institutional decisions. In fact, perhaps it has been the serious challenges that people have faced, as outlined by Mee et al., which provided a very supportive context for our CI session. In addition, the use of single national DPIAs would streamline processes and lead to a more unified understanding of these issues.
However, it should also be pointed out that while we have received HRCDC approval for the TRAUMA study, the HRCDC stipulation was that this permission was for the TRAUMA study only. This means that the combined dataset cannot be used for future exploitation beyond the original application, in contrast to what we offered as a deliverable in the original grant application. For example, the combined data cannot be provided to any future data access body, at least not without further application or permissions from the HRCDC. This again highlights the limitations of the current system, which amounts to significant research wastage, as in the future researchers who wish to join these datasets may not be able to benefit from the work that has already been conducted on same. Unless we continue with exemption and future funding applications, despite all the excellent work to date, we will be unable to re-join these datasets in the near future.
Further momentum for more seamless data linkage is evident. The European Commission (2025) recently passed legislation on the European Health Data Space, which encourages EU member states to provide technical infrastructure to enable health data merging and secondary analysis. In fact, there will be an obligation to share data nationally and with the EU by 2030. While Ireland is in the process of passing a Health Information Bill (Houses of the Oireachtas, 2024), which will allow for more comprehensive merging of administrative and health data in the future, via a secure Health Data Access Body, the urgency of trauma care requires that this be a primary focus of system improvement. The Health Information Bill (2024) places a statutory duty on all healthcare providers, including public, private and voluntary areas, to share ‘necessary, relevant and proportionate’ personal health data for patient care with other health service providers. Simultaneously, the Central Statistics Office Health Research Data Centre (2024) has been launched, which will allow for database linkage with both health and non-health databases. However, at the time of writing, it is unclear how this is related to the proposed Health Data Access Body, or how exactly any future linked NAS-MTA dataset would be best accessed by secondary data users (for service evaluation, service improvement, quality improvement, clinical audit, policy and research), or the overall implications for the trauma network and its impact on population health in the future.
As with any initiative, resourcing was highlighted as an important consideration. Resourcing in this context means not only the software, but a wide range of factors, from the appreciation of the power of the data, to the data collectors and the skills needed to merge and exploit the data in the future. Such resources may need to be spread differentially across different organisations, but application of data standards, definitions and interoperability of standards can greatly assist this process.
Trust is also a key component of data sharing (Hogan et al., 2014; Ruijer et al., 2017; Pilch et al., 2025). Communication initiatives that enhance trust and stimulate data usage and benefits for patients and the public will be mutually beneficial in the current context.
Merging the MTA and NAS datasets is critical to inform national future policy for the major trauma network. As mentioned previously, other jurisdictions have shown dramatic improvements when trauma networks were employed (Cameron et al., 2008; Moran et al., 2018; Trauma Steering Group, 2018). These improvements were informed via population data linkage, which provides more thorough coverage than surveys of samples or similar sample-based study designs, which may omit sub-groups, and may not focus on environmental aspects of care (e.g. Lowry et al., 2018).
Prior to the TRAUMA study, NAS ePCR data was not being used to inform the patient journey, and prehospital practitioners were receiving little, if any, feedback about accuracy or otherwise of their working diagnoses. Future work could address this gap more comprehensively, ultimately informing training and improvements. Future merging, especially using unique identifiers to ensure 1:1 matching, or utilising robust probabilistic matching methods where applicable, is the only way to ensure that fully comprehensive data appropriately inform policy and practice. There was a clear desire from all parties involved in the CI session to ensure that this best-practice decisioning could be achieved, including the appropriate implementation of the IHI (HSE 2025).
An improvement in adopting unique identifiers within the MTA has arisen from the implementation of the TRAUMA study and the CI session. Prior to commencing the project, it was believed that NAS incident numbers were included in the MTA. On obtaining the data, it was clear that this was not in fact the case for the vast majority of cases. On finding this out, the MTA team has since included these numbers, meaning that matching data in the future should be easier, even without the inclusion of the IHI.
To cite a single example, the HSE is currently implementing a new Trauma Triage Tool with a travel time recommendation of 45 minutes; if a severely injured patient is within 45 minutes of a Major Trauma Centre, the prehospital practitioners should bypass other closer Trauma Units (e.g. HSE, 2022). However, without data merging, the evaluation of different elements of this process, such as the travel time, or the variables or tools used to classify patients who would benefit from Major Trauma Centre care, is impossible, as the data from the ambulance service is needed to predict outcomes and compare processes. This also applies to current or future key performance indicators that will monitor the impact of the new trauma system. Future work will evaluate these processes and alternative tools (e.g. Donnelly et al., 2023; Donnelly et al., 2025), but any progress that is to be made will still require future data linkage. In sum, an entire picture of the patient journey, and the services provided from pre-hospital to post-discharge and rehabilitation, cannot be provided without such ongoing data linkage.
The strengths of this study include the involvement and skillsets of a wide range of stakeholders from different organisations, which has illuminated a complex and comprehensive set of findings, available via open access platforms, which should be beneficial for future data linkage. Furthermore, we outlined above how these findings led to tangible improvements in the new MTA data. As in previous work, adopting CI methods has improved data infrastructure, including informing important changes in the system (e.g. Lowry et al., 2018). Limitations of the study include the fact that the CI session took place on a single day, which excluded participation of some stakeholders, and it is unknown if another CI session with different stakeholders from those who attended would result in different findings (Pilch et al., 2025). However, we consider this unlikely, given the breadth of stakeholders who attended. While the issues and solutions outlined in our CI results pertain directly to the NAS and MTA data, it is likely that many of the issues are generalisable to other datasets. A limitation of the overall data is that, in the Dublin City area, the Dublin Fire Brigade has responsibility for the statutory ambulance response. This means that the majority of trauma in the Dublin City area is responded to by the Dublin Fire Brigade, which is not managed by the Department of Health, but is under the auspices of Dublin City Council and the Department of Housing, Local Government and Heritage.
This first paper to adopt CI methods to inform ongoing merging of NAS and MTA datasets has provided actionable data on challenges that need to be addressed for future successful data integration; some of these have already been actioned in the MTA, which should have positive implications for the trauma network.
An application for ethical approval was evaluated by the University of Galway Research Ethics Committee on May 10th 2023 (application reference number: 2023.05.006). Full Approval was granted by the Research Ethics Committee. Prospective participants were provided with a plain language statement which outlined, in clear language, the purpose of the research, and what participation entailed. After reviewing the plain language statement, prospective participants were invited to sign an informed consent form to confirm their participation. All participants provided such written consent.
Written informed consent for publication of the participants details was obtained from the participants.
Figshare: Data sets used (Challenges, options and user needs). https://doi.org/10.6084/m9.figshare.30657116.v2 (Watts et al., 2025)
Supplementary Material
Please see extended data here:
Figshare: supplementary Tables (Challenges, options and user needs). https://doi.org/10.6084/m9.figshare.30657116.v2 (Watts et al., 2025)
Data are available under the terms of the Creative Commons Attribution 4.0 International license (CC-BY 4.0).
Reporting guidelines
Not applicable.
Provide sufficient details of any financial or non-financial competing interests to enable users to assess whether your comments might lead a reasonable person to question your impartiality. Consider the following examples, but note that this is not an exhaustive list:
Sign up for content alerts and receive a weekly or monthly email with all newly published articles
Register with HRB Open Research
Already registered? Sign in
Submission to HRB Open Research is open to all HRB grantholders or people working on a HRB-funded/co-funded grant on or since 1 January 2017. Sign up for information about developments, publishing and publications from HRB Open Research.
We'll keep you updated on any major new updates to HRB Open Research
The email address should be the one you originally registered with F1000.
You registered with F1000 via Google, so we cannot reset your password.
To sign in, please click here.
If you still need help with your Google account password, please click here.
You registered with F1000 via Facebook, so we cannot reset your password.
To sign in, please click here.
If you still need help with your Facebook account password, please click here.
If your email address is registered with us, we will email you instructions to reset your password.
If you think you should have received this email but it has not arrived, please check your spam filters and/or contact for further assistance.
Comments on this article Comments (0)